为推动香港创新资源融入国家发展、促进粤港澳大湾区高质量发展,深圳市市场监督管理局将在国家知识产权局指导下,于2025年6月30日正式开通面向香港创新主体的专利快速预审服务。香港相关主体可通过预审管理平台提交申请材料。
主体备案
01 申请主体备案的香港相关创新主体应同时满足下列条件
依据香港特别行政区《公司条例》成立的公司及香港特别行政区的其他法律实体或组织;
生产、研发或经营方向应符合深圳知识产权保护中心(以下简称“深圳保护中心”)互联网、新能源、高端装备制造和珠宝加工预审产业领域;
具备良好的知识产权工作基础,建立知识产权管理制度,具有稳定的知识产权管理团队。
02 申请主体备案应提交的材料
《深圳知识产权保护中心专利快速审查确权业务主体备案申请表》,《备案申请表》需在申请主体签章一栏加盖公章或负责人签章。
★公司注册证明书;
★商业登记证书;
★ 其他能证明主体资格的文件。
若香港公司申请主体备案,则应提交上述第1、2、3项材料。无法提供上述第2、3项材料的其他法律实体或组织,则应提交上述第1、4项材料。上述第2、3、4项材料若为英文,还应一并提供中文翻译件。专利预审业务暂不受理个人的主体备案申请。
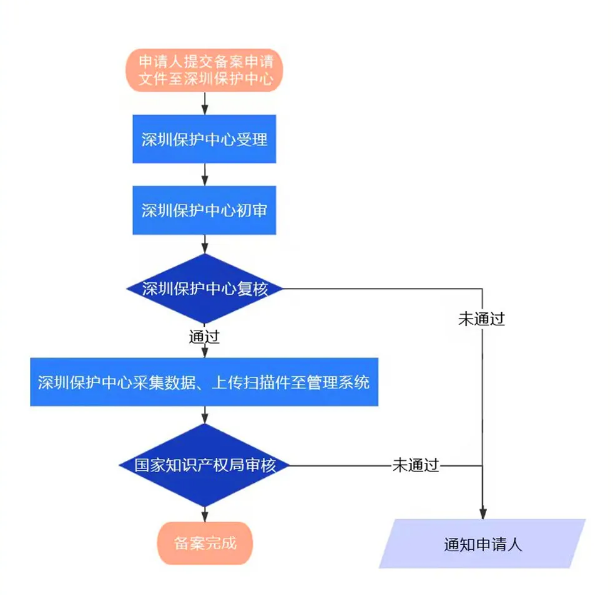
03 主体备案流程

主体备案手续一次办理,长期有效,如相关信息发生变更,应按流程提交变更申请。完成主体备案之后可提交专利快速预审申请案件。
专利快速预审
01 申请专利快速预审应同时满足以下条件
申请人应在深圳保护中心完成主体备案;
拟提交专利快速预审的专利申请应为新申请,尚未向国家知识产权局提交,没有申请号和申请日的专利申请。
专利申请应不属于下列情况之一:按照专利合作条约(PCT)提出的国际专利申请:进入中国国家阶段的PCT国际专利申请;根据《专利法》第九条第一款所规定的同一申请人同日对同样的发明创造所申请的实用新型专利和发明专利;
分案申请;
根据《专利法实施细则》第七条所规定的需要进行保密审查的申请;
分类号不属于深圳保护中心预审产业领域(深圳保护中心受理的IPC分类号或洛迦诺分类号。
02 申请专利快速预审所需的材料
加盖公章或负责人签章的《深圳知识产权保护中心预审承诺书(试行)》
在专利业务办理系统客户端制作的XML格式的申请文件压缩包,不同类型专利申请应包含的申请文件如下表所示:

03 专利申请预审流程

专利快速预审注意事项
01
专利快速预审并非国家知识产权局的专利审查程序,提交至深圳保护中心进行预审的专利申请不产生申请号,提交预审的日期也不能作为申请日。预审通过后,申请人向国家知识产权局提交专利申请的日期才是申请日,并产生申请号。
02
深圳保护中心预审通过的专利快速预审申请,香港备案主体应尽快通过专利业务办理系统向国家知识产权局提交专利申请。
03
香港备案主体在收到国家知识产权局反馈的申请号和申请日后,应在24小时内通过网上缴费”模块缴纳申请费用。
04
进入快速审查通道的专利申请,在专利业务办理系统收到国家知识产权局发出的第一次审查意见通知书后,应于10个工作日内提交答复;收到第二次审查意见通知书或后续审查意见通知书后,应于5个工作日内提交答复。
专利快速预审的提交方式
香港相关创新主体可通过预审管理平台预审案件提交系统提交相应材料。
参照专利法第18条第1款的规定及《专利审查指南》的配套性指引,在内地没有经常居所或者营业所的香港相关创新主体办理专利快速预审相关事务的,应当委托依法设立的专利代理机构办理。