专利快速预审是国家知识产权局专利快速审查工作的重要组成部分,具体是指专利正式向国家知识产权局提交前,由保护中心提前对申请文件开展前置审查服务。符合条件的专利申请可借此进入快速审查通道,进而大幅缩短整体申请耗时。
适用城市:
广东全省,包括 广州市、深圳市、珠海市、汕头市、佛山市、韶关市、河源市、梅州市、惠州市、东莞市、中山市、江门市、阳江市、湛江市、茂名市、肇庆市、清远市、潮州市、揭阳市、云浮市、汕尾市、陆丰市。
专利预审的特点
质量高
1、申请材料无形式缺陷和实质性缺陷。
2、不提交低质量、非正常的申请,合理利用快速审查资源。 3、强化研发,创造高价值专利。
效率高
1.及时答复保护中心的预审意见通知书
2.及时提交正式申请、缴费并反馈至保护中心。
3.及时答复国家知识产权局的审查意见通知书(发明)。
专利快速预审的优势
1.审查速度加快:相比于普通审查,快速预审能显著缩短专利审查周期,使发明专利、实用新型和外观设计专利的审查时间大大缩短。
2.沟通修改灵活:在预审阶段,申请人可以与审查员进行沟通并对申请文件进行修改,提高了申请的灵活性。
3.快速获权:通过快速预审的专利申请能够更快地获得专利权,加速技术创新的法律保护。
4.促进产业发展:快速预审服务特别有助于战略性新兴产业的专利快速获权,推动产业技术创新和市场竞争力。
5.提高专利质量:预审服务要求专利申请具备高技术价值和良好的撰写质量,确保授权后的专利能有效保护企业的合法权益。
注:原始取得:不能有变更记录(申请人未变更过)。
专利预审备案条件
1.登记注册地在广东省行政区域内,且具有独立法人资格的企事业单位、科研院所及高校等;
2.经营范围属于新一代信息技术或者生物产业领域(根据国家知识产权局核准范围动态调整),并具有自主研发能力的创新主体;
3.申请备案的单位应具有较好的创新基础以及良好的知识产权工作基础,建立规范的知识产权管理制度,且有稳定的知识产权管理团队;
4.无不良信用记录,自提交申请前三年无专利不诚信行为,自提交申请前一年无国家知识产权局认定的非正常专利申请。
专利预先审查的步骤
1、企业需要先有预审的资格,需要去各地保护中心去申请备案资质。
2、备完案后,向保护中心提交快速预审的专利申请材料,随后各地保护中心对预审材料进行预审审查,包括初审和实审。
初审内容包括专利预审文件是否齐备、是否属于保护中心服务的技术领域,初审符合要求的,会下发预审案件受理通知书。
实审内容包括对件进行形式审查、是否存在明显的实质性缺陷、是否涉及国家安全或重大利益以及对于发明专利申请,还要审查三性和单一性。实审完成后,形成保护中心预审结论:预审合格通知书、预审审查通知书、以及预审不合格通知书。
3.如果预审审查未通过,申请人可按照普通程序向国家知识产权局提交专利申请;
4.如果预审通过,申请人即可正式向国家知识产权局专利局提交该专利申请了;
5.获得专利申请号后,在当日完成网上缴费,并于当日内将专利申请号提交至保护中心;
6.保护中心对正式提交的专利申请进行一致性审核;
7.审核合格后,对专利申请号进行加快标注并提交至国家知识产权局;审核不合格则该案件转入普通申请案件。
什么情况专利预审不予受理?
1、按照专利合作条约(PCT)提出的专利国际申请;
2、进入中国国家阶段的PCT国际申请;
3、根据《专利法》第九条第一款同一申请人同日对同样的发明创造所申请的实用新型专利和发明专利;
4、分案申请;
5、根据《专利法实施细则》第七条所规定的需要进行保密审查的申请;
6、存在低质量、非正常申请的问题;
7、涉及国家安全或者重大利益;
8、已经通过普通渠道向国家知识产权局提交过的专利申请;
9、其他法律法规规定的情形。
专利预审备案材料
1.专利快速预审主体备案申请表;(加盖公章,彩扫);
2.企业单位营业执照或事业单位法人证书复印件(加盖公章,彩扫);
3.专利预审承诺书。(加盖公章);
4.专利申请文件
5.预审申请文件自检表;
6.其他证明材料。
广东省预审分类号






备案、预审流程图

专利预审与普通途径的授权周期对比

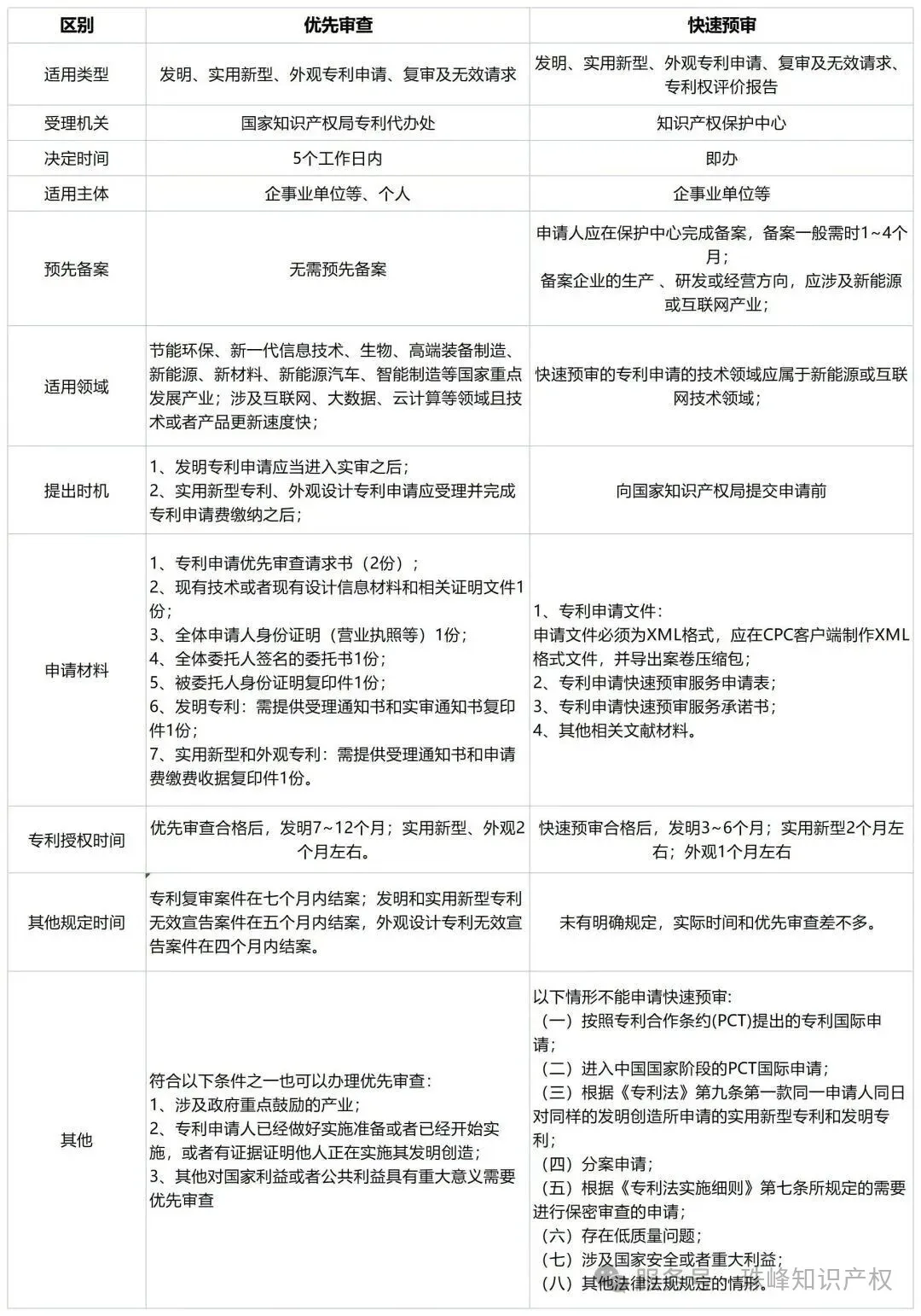
优先审查与专利快速预审的区别

广东省预审通过案例

6.14提交,6.20通过保护中心

11.03提交,11.09通过保护中心