近日,国家知识产权局办公室关于公布2025年第三批专利转化运用优秀案例的通知。其中提到,经各地方各部门组织推荐、专家评审等环节,遴选出20项专利产业化优秀案例和20项政府部门组织推进专利转化运用工作优秀案例,现予以公布。

国家知识产权局办公室关于公布2025年第三批专利转化运用优秀案例的通知
国知办函运字〔2026〕10号
各省、自治区、直辖市和新疆生产建设兵团知识产权局,各地方有关中心;国家知识产权局局机关各部门,专利局各部门,商标局,局其他直属单位、各社会团体:
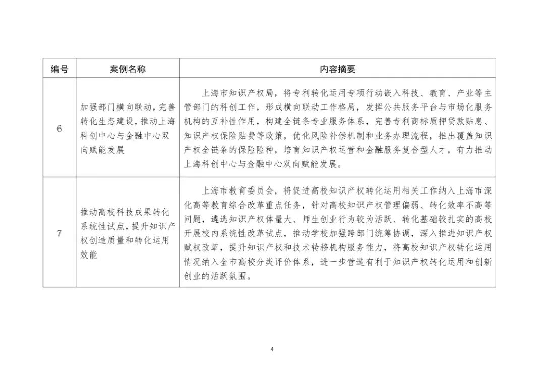
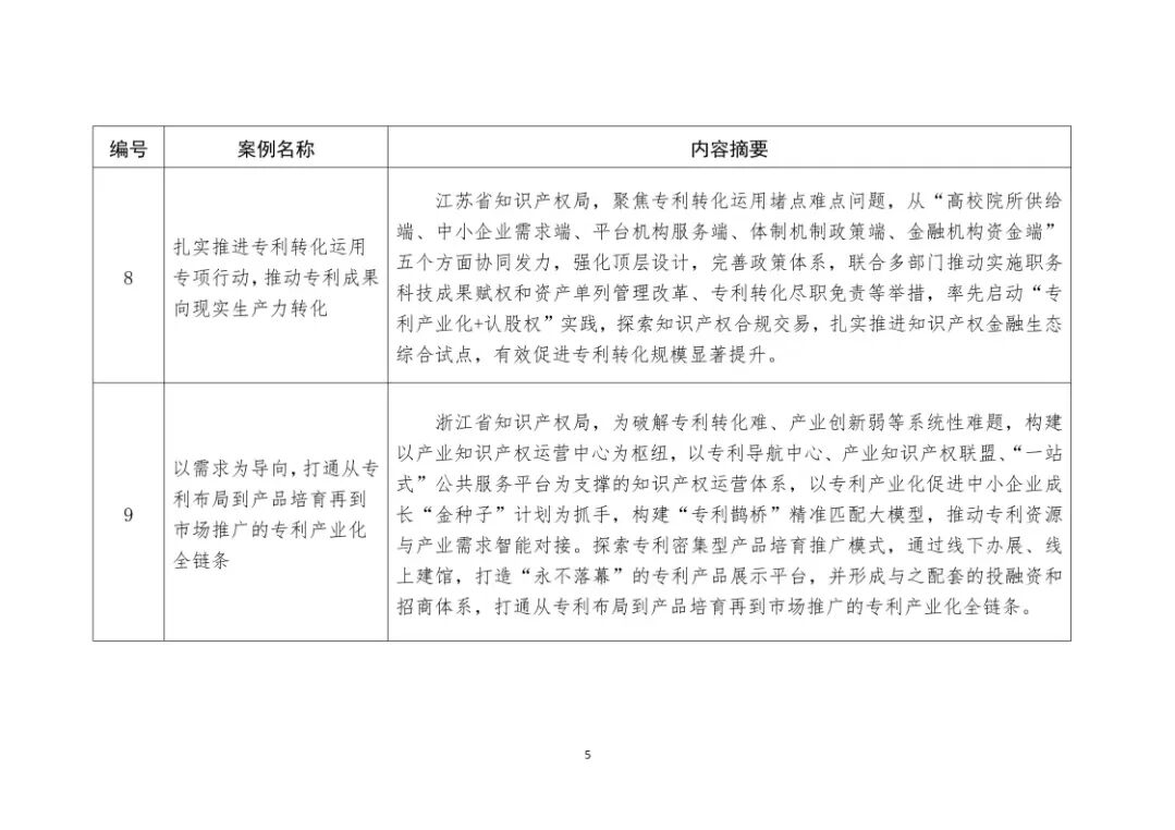
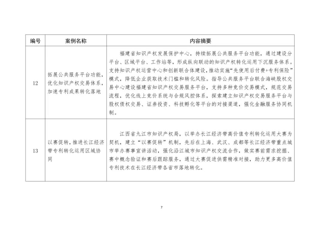
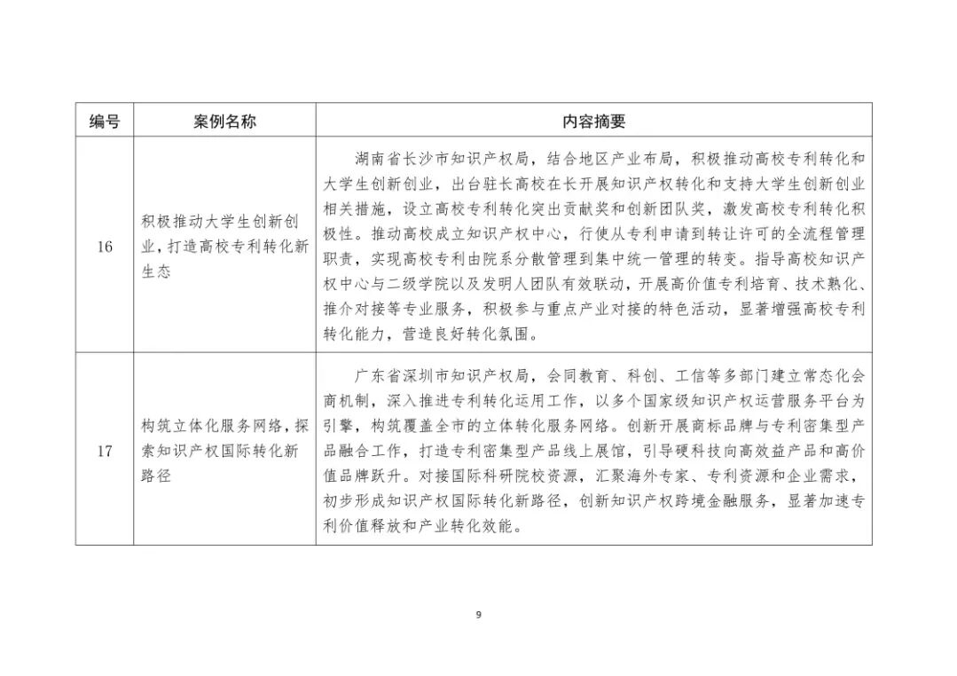
为深入推进国务院办公厅印发的《专利转化运用专项行动方案(2023—2025年)》实施,总结推广各地区推进专利转化运用的有效做法和典型经验,经各地方各部门组织推荐、专家评审等环节,遴选出20项专利产业化优秀案例和20项政府部门组织推进专利转化运用工作优秀案例,现予以公布。
上述案例体现了各地区在推进专利转化运用专项行动重点任务落地过程中的有益实践,创新性强、成效突出、具备复制推广价值。请各省级知识产权局积极宣传推广案例,组织高校和科研机构、企业、服务机构等各类主体开展交流学习,借鉴先进经验,大力推动专利产业化,加快创新成果向现实生产力转化。
附件:1.2025年第三批专利转化运用优秀案例(专利产业化优秀案例)
2.2025年第三批专利转化运用优秀案例(政府部门组织推进专利转化运用工作优秀案例)
国家知识产权局办公室
2026年1月6日
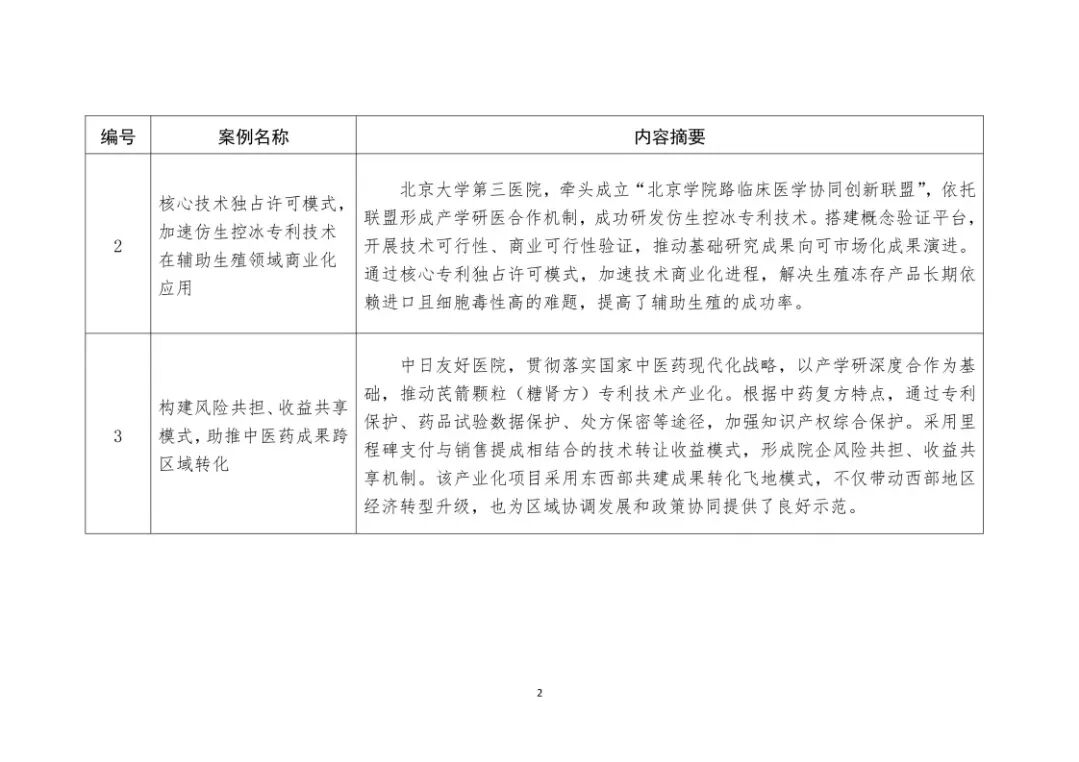
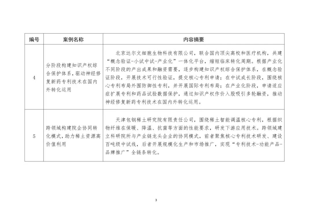
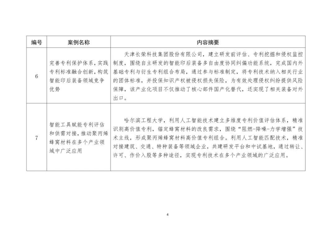
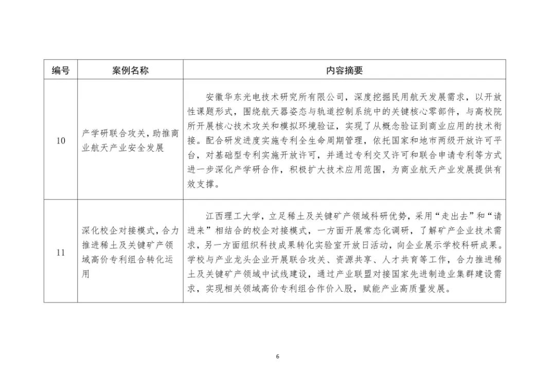
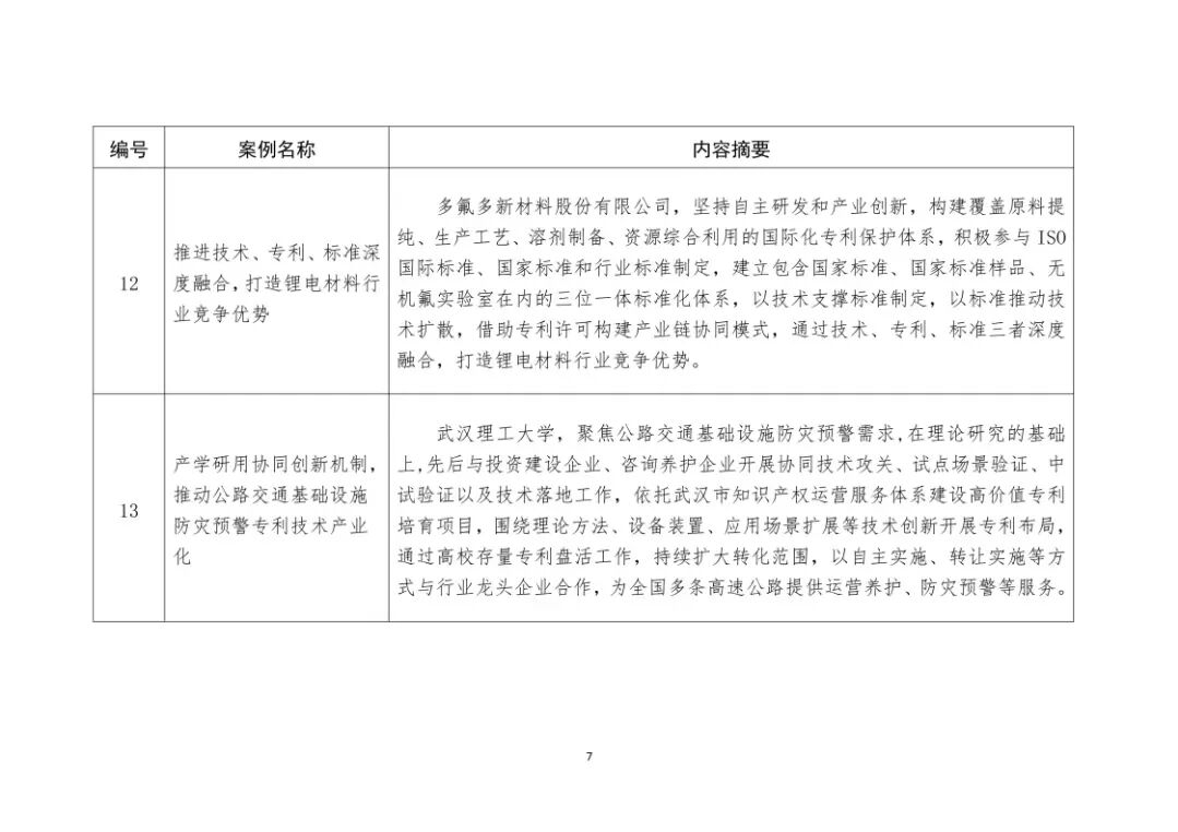
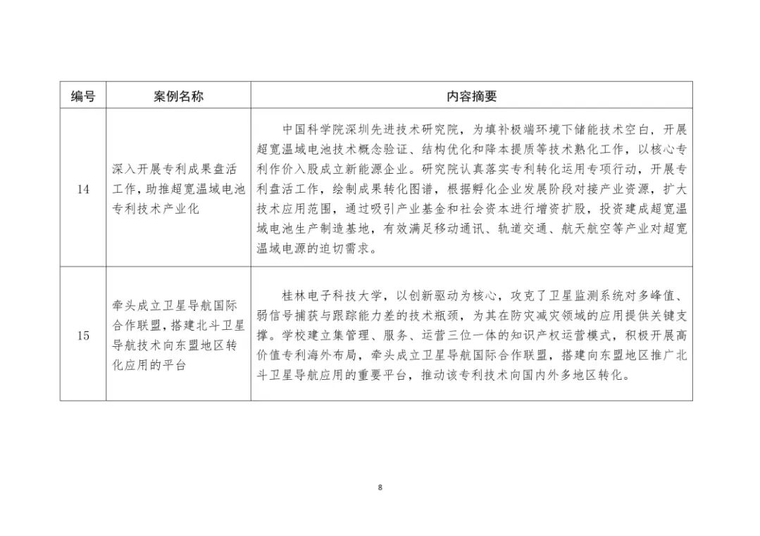
附件1:2025年第三批专利转化运用优秀案例(专利产业化优秀案例)











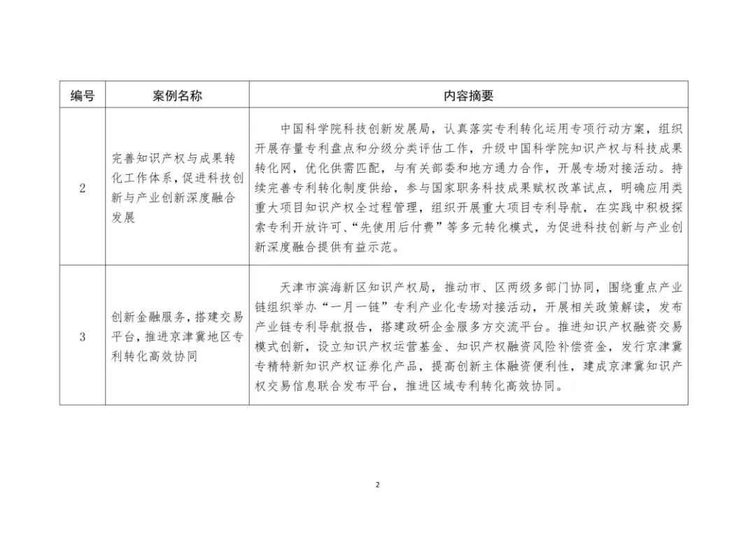
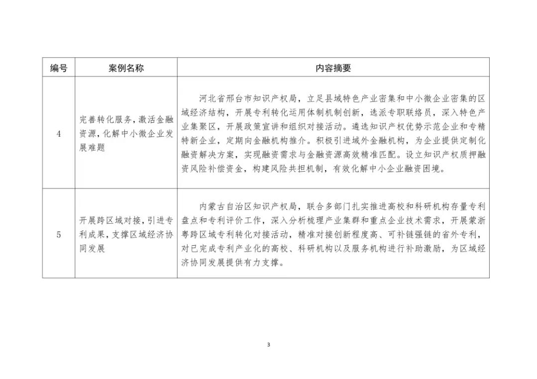
附件2:2025年第三批专利转化运用优秀案例(政府部门组织推进专利转化运用工作优秀案例)










